發布時間:2024-03-31
來源:上海弘泱機械科技有限公司
合流制排水系統是將生活污水、工業廢水和雨水混合在同一管渠內排除的排水系統。近年來,國內外現狀老城區的合流制排水系統改造常采用截流式合流制。截流式合流制排水系統具有充分利用現有合流管涵、節省工程投資、可實施性強、對城市交通和周圍環境影響小等特點,一定程度上可以解決早季污水溢流和初期雨水的污染問題,是一種經濟、快捷、有效的污水收集形式。在現階段我國污水管網系統建設中得到廣泛使用。
截流井是截流式合流制排水系統的一個非常重要的節點,其直接決定了系統的運行效果。現在常用的截流式合流制排水系統是在合流干管的末端建設截流井,通過截流并內的截流管將晴天或降雨初期的合流水截流,就近接入現狀或新建的污水管道:隨著降雨量的增加,合流管涵中混入大量雨水,當合流污水量超過截流管的輸送能力時,就從截流井的溢流口溢流,排入下游的管道系統或直接排入水體。
截流井除可應用于雨污合流系統中,截流早季污水和降雨初期一定濃度的合流污水外,對雨水排水系統中的初期雨水棄流也具有一定作用。但是,傳統流井具有截流管易堵塞、截流水質和水量不穩定等缺點,同時還可能存在倒灌和引起上游低洼點積澇的風險,故對傳統截流井進行研究與改進具有重要意義。本文通過對傳統截流井的特點和存在問題進行概括分析,提出帶自控閘門、下開式堰門或翻板式堰門的改進型截流井,并分析具體工程案例,旨在為各種情況下截流井的選型和應用提供思路,以提高傳統截流井的運行效果,最大程度發揮其工程效益。
傳統截流并優缺點分析
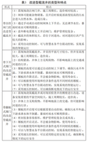
傳統截流井可以直接在現狀排水口進行改造,且不需要設備,造價低,運行管理方便,在一定時期內得到了廣泛推廣。但其也存在不少弊端,主要如下:①降雨初期通過截流管進入污水系統的混合污水量和水質都不穩定,污水量增大且含有大量無機物,不利于污水處理廠的運行:②截流管管口的格柵很容易被雜物堵塞,造成污水溢流,對水體造成一定程度的污染:③中、大雨期間,管涵內以雨水為主,導致進入截流管道的污水濃度偏低,嚴重影響污水處理廠處理效果:④下游受納水體水位的標高一旦超過溢流口的底標高便會倒灌,導致進入污水處理廠的污水量增加,增加污水處理廠負擔,甚至影響其運行:⑤采用堰式截流井的堰頂高程如高于當前合流排水管涵的底高程,還可能造成上游低洼區域積水而引發內澇。不同類型的傳統截流井特點詳見表1。

傳統截流井的防倒灌措施
鴨嘴閥和拍門是傳統截流井常用的防倒灌設備但其打開需要一定的水頭損失,密閉性能不好,也無法通過水位或水質控制設備的自動啟閉,存在一定的風險。鴨嘴閥還存在易被雜質堵塞、使用壽命短的問題,裝在沿海城市排海口上的拍門還會因海蠣等生物附著生長而失效。
傳統截流井的防倒灌措施優缺點詳見表2.3 改進型截流井的特點和工作原理3.1改進型截流井的類型和特點改進型截流井通過增加可靠的技術措施和必要的設備針對性解決傳統截流并存在的問題。首先是增大截流管,并在截流管口增設限流閘門,根據截流井內的水質、水深控制開啟度,甚至在大暴雨期間完全關閉,用于控制進入污水廠的水質和水量,并有效避免截流管被堵:浮渣擋板將水中的漂浮物攔截,不會進入下游承泄水體:自控閘門、液動下開式堰門和液動翻板式堰門除了可以防止污水溢流污染水體,還可以根據截流井內和下游水體的水位實現自動控制:液動下開式堰門和液動翻板式堰門還能根據上游的內澇要求和下游河道的水位自動調節高度,事故斷電也可以自動確保現狀合流管渠的行洪安全。改進型截流井的類型和特點詳見表3。

3.2 帶自控閘門的改進型截流井工作原理晴天:排向截污管處的手電兩用啟閉機處于升起狀態,閘門1處于開啟狀態,河流直排口處閘門2始終保持關閉狀態。污水排入截流井,浮渣擋板前的落底可以初步沉淀去除較大雜質顆粒,后流經閘門1處的格柵進入截流管,早季污水完全截流至污水處理廠小雨:當超聲波液位計感應到截流井內的水位未超過設定值(如超過截流干管的內頂標高),兩處閘門保持晴天運行狀態,初期雨水與旱季的污水一起進入污水處理廠。
中大雨:當超聲波液位計感應到截流井內的水位已經超過設定值(如超過截流干管的內頂標高),關閉閘門1,同時開啟閘門2,進入原合流系統排放模式。當超聲波液位計感應截流井內的水位下降到設定值時(如截流管的旱季流量對應的水位),關閉閘門2,同時開啟閘門1,即系統進入晴天模式。

3.3帶液動下開式堰門的改進型截流井工作原理
初始設定:實時監測截流井內液位高度為日,實時監測自然水體液位高度為Ha,下開式堰門截流狀態下頂部高度為截流倍數時對應的液位高度 Hb,確保上游不出現內澇的液位高度為 Hc,下開式堰門的最大防倒灌高度為關閉時頂部最大高度 Hd。

3.3.1 正常運行模式
晴天時:截流管口的液動限流閘門處于完全開啟狀態,液動下開式堰門處于關閉狀態,污水完全截流至截流管并輸送到污水處理廠。
小雨時:H<Ha,截流管口的液動限流閘門處于完全開啟狀態,下開式堰門處于關閉狀態,初期雨
水及污水進入截流干管。中雨時:H>Ha,且H>Hb時,截流管口的限流閘門部分關閉,下開式堰門向下部分開啟,混合污水一部分進入到截流干管,一部分溢流至下游水體,降雨中后期或大雨、暴雨時:H>Hd,限流閘門關閉,下開式堰門完全開啟,混合污水的水質較干凈,全部排放至自然水體。
降雨結束后且下游承泄水體水位下降時:Ha< Hb,重新開始一個新的工作周期。
3.3.2 極限保護模式(優先級在正常模式之前)強制行洪模式:H>Hc時,下開堰門無條件完全打開,確保行洪安全:
恢復正常運行模式:H<Hc-200,系統退出極限保護模式,恢復正常運行模式。
3.4 帶液動翻板式堰門的改進型截流井工作原理帶液動翻板式堰門的改進型截流井初始設定水位同帶液動下開式堰門的改進型截流井。
晴天時:截流管口的液動限流閘門處于完全開啟狀態,液動翻板式堰門處于關閉狀態,污水完全截流至截流管并輸送到污水處理廠
小雨時:H<Ha,截流管口的液動限流閘門處于完全開啟狀態,翻板式堰門處于關閉狀態,初期雨水及污水進入截流干管。
中雨時:H>Ha,且H>Hb時,截流管口的液動限流閘門部分關閉,翻板式堰門開啟一定角度,混合污水一部分進入到截流干管,一部分溢流至自然水體。
降雨中后期或大雨、暴雨時:限流閘門關閉,翻板式堰門完全開啟,混合污水的水質較干凈,全部排放至自然水體。
降雨結束后且下游承泄水體水位下降時:Ha< Hb,重新開始一個新的工作周期。

應用實例
在實際工程中應用,各種改進型截流井尚需結合實際情況進行合理調整,或與其他設施設備結合使用。比如廈門島內的牛頭山、廈金碼頭、第一碼頭等多個截污口的改造均采用帶自控閘門的截流并改進型。其既解決了合流排放口的污水溢流問題,也防止高潮位海水倒灌影響污水處理廠的運行,在大雨期間自動關閉閘,打開閘門2泄洪。廈金碼頭因沒有管理房,考慮臺風天氣可能斷電且管理人員無法及時到場手動打開閘門2,在截流井的閘門頂端超過50年一遇高潮位處開了應急溢流口,確保了行洪的安全。曾經被國家部委掛牌督辦的新陽主排洪渠,通過綜合整治已經由“龍須溝”變“靚龍渠”,并多次登上了央視和各地媒體的頭條。新陽主排洪渠南岸的兩大城中村--新陽村和霞陽村總人口接近20萬,前期也是采用傳統截流井在合流管涵排口進行截流改造。但效果很不好,加上管理不到位,截流系統幾乎陷入癱瘓。新一輪改造采用帶白控閘門的截流井2座,帶液動下開式堰門的截流井3座,帶液動翻板式堰門的截流井2座,并與調蓄池結合,將早季及雨季小于末端調蓄量(溢流倍數)的混合污水抽排至污水處理廠進行處理;當混合污水流量大于泵站排水流量和調蓄量時,超量混合污水排至新陽主排洪渠。這些改進型截流井的采用為新陽主排洪渠順利完成國家、省、市消除黑臭水體的目標任務做出了重要的貢獻。

結語
隨著經濟社會快速發展,污水處理能力不足,水生態損害和水環境污染問題逐步凸顯,生態環境保護壓力逐漸增大,生態環境狀況發展趨勢不容樂觀。為應對舊城區合流制改造工程中可能出現的污水溢流和河(海)水倒灌風險,改進型截流并可以應對晴天、小雨、中雨、大雨等不同的工況,有針對性地減小污水溢流和河(海)水倒灌風險,減少下游污水廠的運行負荷。改進型截流井對改善生態環境發展起到不可磨滅的作用,其應用不僅實現了單個排口的自動化截流管理工作,還可以與水務系統的智慧平臺聯網,運用大數據手段,實現排水系統的智慧化管理,具有廣闊的應用前景。
本文標題:改進型截流井在截流工程中的應用研究
責任編輯:弘泱機械科技編輯部
本文鏈接:http://mcnds.com/xwzx/gsdt/3064.html 轉載請注明出處